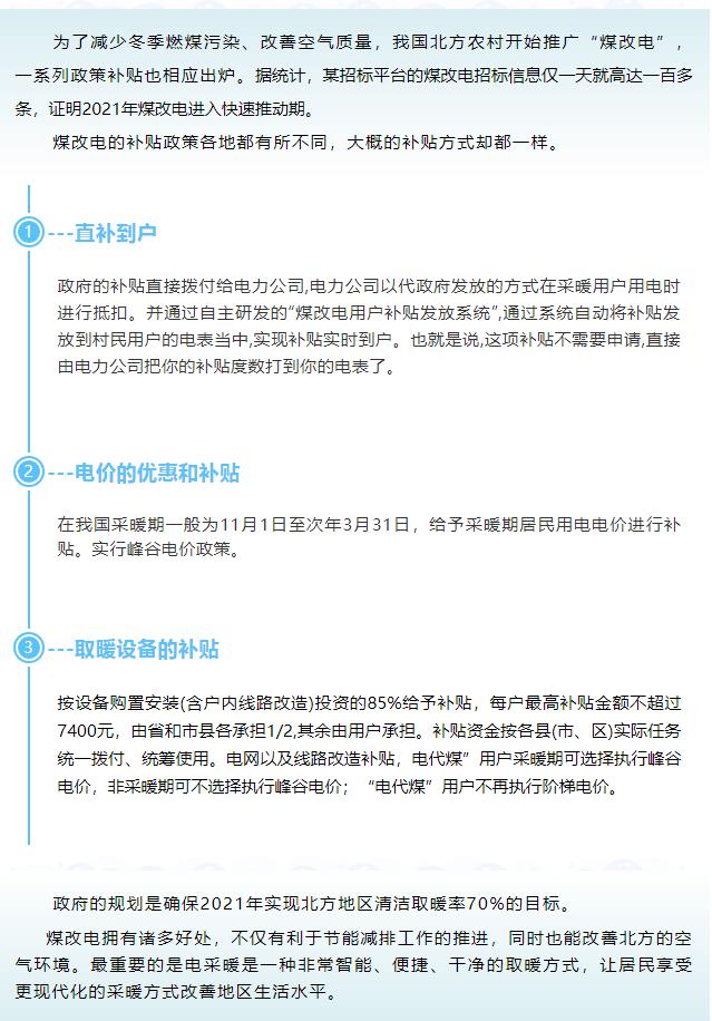
2021年农村煤改电进入快速推动期,煤改电补贴政策都有哪些?

2021年10月29日